6 年
手机商铺
公司新闻/正文
775 人阅读发布时间:2023-05-06 15:01
免疫逃避的基础是癌症的一个标志,即使癌症起源于一种细胞类型,例如人类皮肤角质形成细胞癌:基底细胞癌和鳞状细胞癌,其基础也可能不同。
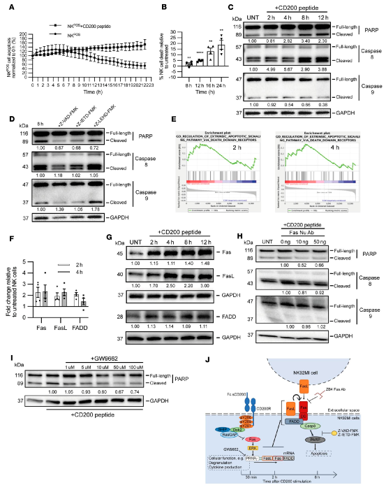
近期,欧洲癌症干细胞研究所研究团队发现,基底细胞癌肿瘤起始细胞表面蛋白 CD200 通过胞外域脱落,导致基底细胞癌肿瘤微环境中几乎没有 NK 细胞。在原位,CD200 通过金属蛋白酶 MMP3 和 MMP11 发生胞外域脱落,从而将具有生物活性的可溶性 CD200 释放到基底细胞癌微环境中。

CD200 将其同源受体结合到 NK 细胞上以抑制 MAPK 通路信号转导,进而阻断间接(IFN-γ 释放)和直接细胞杀伤。
此外,ERK磷酸化的降低释放了PPARγ调节基因转录的负调节,并导致Fas/FADD死亡受体及其配体FasL的膜积聚,从而导致活化诱导的细胞凋亡。阻断 CD200 对 MAPK 或 PPARγ 信号的抑制可恢复 NK 细胞存活和肿瘤细胞杀伤,这与许多癌症类型有关。

因此,研究结果揭示了 CD200 作为一种潜在的新型和可靶向 NK 细胞特异性免疫检查点的范例,它是许多癌症中与 NK 细胞相关的不良结果的原因。
