6 年
手机商铺
公司新闻/正文
845 人阅读发布时间:2023-03-31 11:32
PART 01 实验方法
采用多参数流式细胞术检测 56 例初诊 AML 患者临床样本,其中男 34 例. 女 22 例,中位发病年龄为 53.2(17-82) 岁。同时选取 24 例健康样本作为对照组, 其中男 18 例, 女 6 例, 中位年龄 31.1(22-56) 岁。检测样本中的 NK 细胞表面标记物以及其功能指标,包括激活性受体 NKG2D、NKP46、DNAM-1 和杀伤标记颗粒酶 B、穿孔素。
PART 02 实验结果
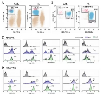
1.AML 患者 CD56 hiNK 细胞和 CD56dimNK 细胞抗原表达情况
AML 患者 CD56 hiNK 细胞的比例较 CD56dimNK 细胞低 (P<0.001)。与 CD56 hiNK 细胞群相比,CD56 hiNK 细胞的 NKP46 受体表达增加 (P<0.001), 而 NKG2D、 DNAM-1、颗粒酶 B 和穿孔素等标记的表达均明显降低 (P<0.001)

2.AML 患者与健康对照组中 NK 细胞及其对应功能指标的差异比较。
与健康对照相比.AML 患者 CD56 hiNK 细胞比例和 CD56 hiNK 细胞胞内穿孔素表达比例增高,NK 细胞数量和比例、CD56ddimNK 细胞比例、CD56dimNK 细胞表面 NKG2D 分子、DNAM-1 分子和胞内穿孔素分子、CD56NK 细胞表面 DNAM-1 分子表达降低. 比较差异有统计学意义 (P<0.05)。其余功能指标表达与健康人对应指标相比差异无统计学意义 (P>0.05)。


3.CD56 hiNK 细胞和 CD56dimNK 细胞阳性百分比与 AML 肿瘤细胞 CD34 表达的关系。
CD56 hiNK 细胞比例与 AML 肿瘤细胞 CD34 阳性占比的相关系数为 0.303 (P = 0.026), 表明两者具有弱的正相关关系, 并且这种相关性具有统计学意义。CD56NK 细胞比例与 CD34 阳性占比的相关系数为 0.2(P>0.05), 结果无统计学意义。

PART 03 总结
NK 细胞发挥杀伤效应主要通过 3 个途径. 分别是通过释放穿孔素和颗粒酶直接产生细胞毒性、通过抗体依赖性细胞毒性靶向杀伤以及通过 FasL 和 TRAIL 受体的细胞凋亡途径杀伤靶细胞。NK 细胞的免疫调节作用主要是通过分泌细胞因子和趋化因子来实现。NK 细胞可以划分为 CD56 hiNK 和 CD56dimNK 两个发育相关但功能不同的亚群,成熟的 CD56dimNK 细胞可能是从未成熟的 CD56 hiNK 细胞发育而来。CD56 hiNK 细胞主要低表达 CD16、穿孔素和颗粒酶. 活化后以分泌 γ 干扰素、肿瘤坏死因子 β 等细胞因子为主要功能, 也可以通过 Fasl. 和 TRAIL 受体的细胞凋亡途径杀伤靶细胞。但其细胞毒活性较低。CD56dimNK 细胞主要高表达 CD16、 NKG2D、穿孔素和颗粒酶等分子通过释放穿孔素和颗粒酶直接作用或抗体依赖性细胞毒性靶向作用来发挥杀伤功能。研究显示,AML 患者中 CD56dimNK 细胞的 NKP46 分子的表达率较 CD56 hiNK 细胞降低的更多。本研究结果显示,AML 患者骨髓中同样是以 CD56dimNK 细胞为主。且高表达 NKG2D、DNAM-I、颗粒酶和穿孔素,而 CD56dimNK 细胞比例较低,但该亚群的 NKP46 分子表达率较 CD56dimNK 细胞的 NKP46 表达高.
综上所述, 与健康对照相比,AML 患者的 NK 细胞数量以及发挥杀伤功能的表面和胞内受体表达量均明显降低, 表明这类肿瘤患者 NK 细胞的功能受损, 提示在 AML 患者的治疗中需关注 NK 细胞数量与功能的恢复, 以发挥 NK 细胞重要的抗肿瘤免疫作用。